Developer Guide
- Acknowledgements
- Setting up, getting started
- Design
- Implementation
- Documentation, logging, testing, configuration, dev-ops
- Appendix: Requirements
- Appendix: Instructions for manual testing
Acknowledgements
- {list here sources of all reused/adapted ideas, code, documentation, and third-party libraries – include links to the original source as well}
Setting up, getting started
Refer to the guide Setting up and getting started.
Design
.puml files used to create diagrams are in this document docs/diagrams folder. Refer to the PlantUML Tutorial at se-edu/guides to learn how to create and edit diagrams.
Architecture

The Architecture Diagram given above explains the high-level design of the App.
Given below is a quick overview of main components and how they interact with each other.
Main components of the architecture
Main (consisting of classes Main and MainApp) is in charge of the app launch and shut down.
- At app launch, it initializes the other components in the correct sequence, and connects them up with each other.
- At shut down, it shuts down the other components and invokes cleanup methods where necessary.
The bulk of the app’s work is done by the following four components:
-
UI: The UI of the App. -
Logic: The command executor. -
Model: Holds the data of the App in memory. -
Storage: Reads data from, and writes data to, the hard disk.
Commons represents a collection of classes used by multiple other components.
How the architecture components interact with each other
The Sequence Diagram below shows how the components interact with each other for the scenario where the user issues the command delete 1.

Each of the four main components (also shown in the diagram above),
- defines its API in an
interfacewith the same name as the Component. - implements its functionality using a concrete
{Component Name}Managerclass (which follows the corresponding APIinterfacementioned in the previous point.
For example, the Logic component defines its API in the Logic.java interface and implements its functionality using the LogicManager.java class which follows the Logic interface. Other components interact with a given component through its interface rather than the concrete class (reason: to prevent outside component’s being coupled to the implementation of a component), as illustrated in the (partial) class diagram below.

The sections below give more details of each component.
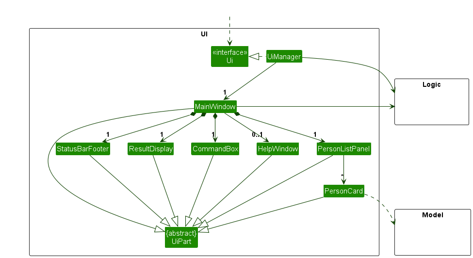
UI component
The API of this component is specified in Ui.java

The UI consists of a MainWindow that is made up of parts e.g.CommandBox, ResultDisplay, PersonListPanel, StatusBarFooter etc. All these, including the MainWindow, inherit from the abstract UiPart class which captures the commonalities between classes that represent parts of the visible GUI.
The UI component uses the JavaFx UI framework. The layout of these UI parts are defined in matching .fxml files that are in the src/main/resources/view folder. For example, the layout of the MainWindow is specified in MainWindow.fxml
The UI component,
- executes user commands using the
Logiccomponent. - listens for changes to
Modeldata so that the UI can be updated with the modified data. - keeps a reference to the
Logiccomponent, because theUIrelies on theLogicto execute commands. - depends on some classes in the
Modelcomponent, as it displaysPersonobject residing in theModel.
Logic component
API : Logic.java
Here’s a (partial) class diagram of the Logic component:

The sequence diagram below illustrates the interactions within the Logic component, taking execute("delete 1") API call as an example.

DeleteCommandParser should end at the destroy marker (X) but due to a limitation of PlantUML, the lifeline continues till the end of diagram.
How the Logic component works:
- When
Logicis called upon to execute a command, it is passed to anAddressBookParserobject which in turn creates a parser that matches the command (e.g.,DeleteCommandParser) and uses it to parse the command. - This results in a
Commandobject (more precisely, an object of one of its subclasses e.g.,DeleteCommand) which is executed by theLogicManager. - The command can communicate with the
Modelwhen it is executed (e.g. to delete a person).
Note that although this is shown as a single step in the diagram above (for simplicity), in the code it can take several interactions (between the command object and theModel) to achieve. - The result of the command execution is encapsulated as a
CommandResultobject which is returned back fromLogic.
Here are the other classes in Logic (omitted from the class diagram above) that are used for parsing a user command:

How the parsing works:
- When called upon to parse a user command, the
AddressBookParserclass creates anXYZCommandParser(XYZis a placeholder for the specific command name e.g.,AddCommandParser) which uses the other classes shown above to parse the user command and create aXYZCommandobject (e.g.,AddCommand) which theAddressBookParserreturns back as aCommandobject. - All
XYZCommandParserclasses (e.g.,AddCommandParser,DeleteCommandParser, …) inherit from theParserinterface so that they can be treated similarly where possible e.g, during testing.
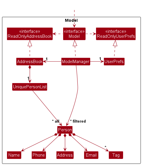
Model component
API : Model.java

The Model component,
- stores the address book data i.e., all
Personobjects (which are contained in aUniquePersonListobject). - stores the currently ‘selected’
Personobjects (e.g., results of a search query) as a separate filtered list which is exposed to outsiders as an unmodifiableObservableList<Person>that can be ‘observed’ e.g. the UI can be bound to this list so that the UI automatically updates when the data in the list change. - stores a
UserPrefobject that represents the user’s preferences. This is exposed to the outside as aReadOnlyUserPrefobjects. - does not depend on any of the other three components (as the
Modelrepresents data entities of the domain, they should make sense on their own without depending on other components)
Tag list in the AddressBook, which Person references. This allows AddressBook to only require one Tag object per unique tag, instead of each Person needing their own Tag objects.
Storage component
API : Storage.java

The Storage component,
- can save both address book data and user preference data in JSON format, and read them back into corresponding objects.
- inherits from both
AddressBookStorageandUserPrefStorage, which means it can be treated as either one (if only the functionality of only one is needed). - depends on some classes in the
Modelcomponent (because theStoragecomponent’s job is to save/retrieve objects that belong to theModel)
Common classes
Classes used by multiple components are in the seedu.address.commons package.
Implementation
This section describes some noteworthy details on how certain features are implemented.
[Proposed] Undo/redo feature
Proposed Implementation
The proposed undo/redo mechanism is facilitated by VersionedAddressBook. It extends AddressBook with an undo/redo history, stored internally as an addressBookStateList and currentStatePointer. Additionally, it implements the following operations:
-
VersionedAddressBook#commit()— Saves the current address book state in its history. -
VersionedAddressBook#undo()— Restores the previous address book state from its history. -
VersionedAddressBook#redo()— Restores a previously undone address book state from its history.
These operations are exposed in the Model interface as Model#commitAddressBook(), Model#undoAddressBook() and Model#redoAddressBook() respectively.
Given below is an example usage scenario and how the undo/redo mechanism behaves at each step.
Step 1. The user launches the application for the first time. The VersionedAddressBook will be initialized with the initial address book state, and the currentStatePointer pointing to that single address book state.

Step 2. The user executes delete 5 command to delete the 5th person in the address book. The delete command calls Model#commitAddressBook(), causing the modified state of the address book after the delete 5 command executes to be saved in the addressBookStateList, and the currentStatePointer is shifted to the newly inserted address book state.

Step 3. The user executes add n/David … to add a new person. The add command also calls Model#commitAddressBook(), causing another modified address book state to be saved into the addressBookStateList.

Model#commitAddressBook(), so the address book state will not be saved into the addressBookStateList.
Step 4. The user now decides that adding the person was a mistake, and decides to undo that action by executing the undo command. The undo command will call Model#undoAddressBook(), which will shift the currentStatePointer once to the left, pointing it to the previous address book state, and restores the address book to that state.

currentStatePointer is at index 0, pointing to the initial AddressBook state, then there are no previous AddressBook states to restore. The undo command uses Model#canUndoAddressBook() to check if this is the case. If so, it will return an error to the user rather
than attempting to perform the undo.
The following sequence diagram shows how an undo operation goes through the Logic component:

UndoCommand should end at the destroy marker (X) but due to a limitation of PlantUML, the lifeline reaches the end of diagram.
Similarly, how an undo operation goes through the Model component is shown below:

The redo command does the opposite — it calls Model#redoAddressBook(), which shifts the currentStatePointer once to the right, pointing to the previously undone state, and restores the address book to that state.
currentStatePointer is at index addressBookStateList.size() - 1, pointing to the latest address book state, then there are no undone AddressBook states to restore. The redo command uses Model#canRedoAddressBook() to check if this is the case. If so, it will return an error to the user rather than attempting to perform the redo.
Step 5. The user then decides to execute the command list. Commands that do not modify the address book, such as list, will usually not call Model#commitAddressBook(), Model#undoAddressBook() or Model#redoAddressBook(). Thus, the addressBookStateList remains unchanged.

Step 6. The user executes clear, which calls Model#commitAddressBook(). Since the currentStatePointer is not pointing at the end of the addressBookStateList, all address book states after the currentStatePointer will be purged. Reason: It no longer makes sense to redo the add n/David … command. This is the behavior that most modern desktop applications follow.

The following activity diagram summarizes what happens when a user executes a new command:

Design considerations:
Aspect: How undo & redo executes:
-
Alternative 1 (current choice): Saves the entire address book.
- Pros: Easy to implement.
- Cons: May have performance issues in terms of memory usage.
-
Alternative 2: Individual command knows how to undo/redo by
itself.
- Pros: Will use less memory (e.g. for
delete, just save the person being deleted). - Cons: We must ensure that the implementation of each individual command are correct.
- Pros: Will use less memory (e.g. for
{more aspects and alternatives to be added}
[Proposed] Data archiving
{Explain here how the data archiving feature will be implemented}
Documentation, logging, testing, configuration, dev-ops
Appendix: Requirements
Product scope
Target user profile:
- Prefer desktop apps over other types
- Is reasonably comfortable using CLI apps
- Wants to enter candidates’ credentials, which could be extremely large
- Wants to filter and compare candidates by qualifications, distances to workplaces etc
- Wants to use the program to speed up their other workflows, e.g. writing emails
- Strongly values punctuality and is strict about lateness, while still aiming to remain fair
Value proposition:
- Fast and easy search/filter that can check different fields such as salary, qualifications, positions and more.
- Pin certain entries for fast comparison or easy access.
- Take an input of a .csv file with the correct format and with relevant data and automatically add the candidates to the list.
- Quickly filter through the candidates for those with the ideal skills (and any other factors).
- Calculate the distance between a candidate’s address and the available offices such that the candidate can be sent to the nearest office.
User stories
Priorities: High (must have) - * * *, Medium (nice to have) - * *, Low (unlikely to have) - *
| Priority | As a … | I want to … | So that I can… |
|---|---|---|---|
* * * |
new recruiter | be able to request a help menu pop-up | know which commands to use when unfamiliar with the app |
* * * |
recruiter | add candidates with their names, phone numbers, email addresses | easily contact them for future job openings |
* * * |
recruiter | be able to edit contacts | fix any minor mistakes I make |
* * * |
recruiter | be able to delete contacts | un-track candidates I am no longer interested in |
* * * |
recruiter | be able to filter contacts | search for tags I am interested in |
* * * |
recruiter | be able to view all candidates | know who I have added to the addressbook |
* * * |
recruiter | tag candidates by their skills | categorise them by their skills |
* * * |
recruiter facing candidates with a variety of names | be able to add two candidates with the same name | |
* * * |
recruiter | filter candidates by multiple tags simultaneously | immediately get a shortlisted list of candidates for a job opening |
* * * |
time-pressed recruiter | be able to use a spreadsheet to add many candidates to this address book all at once | save time adding entries |
* * |
recruiter | have a log of recent changes made to a candidate | check for mistakes |
* * |
careless recruiter | be able to undo my commands | my mistakes can be amended quickly |
* * |
careless recruiter | be able to copy candidate details for use in another program | reduce my chance of mis-typing |
* * |
recruiter | be able to create common tag combinations | reuse the same filters easily |
* * |
recruiter | be able to assign a status to candidates in the pipeline | manage the hiring progress for a particular opening |
* * |
recruiter examining hiring options | be able to compare more than one candidate with each other | judge correctly while avoiding manual error |
* * |
recruiter | be able to view recently viewed candidates | save time from not searching again |
* * |
recruiter | be able to assign a rating score to each candidate and filter by rating score | compare in a quick and objective manner during the final selection |
* |
recruiter | have an email template popup in one click | contact candidates easily |
* |
recruiter bulk importing data | be notified if there already exists an identical record | don’t mistakenly add duplicates and bloat the database |
* |
time-pressed recruiter | be able to edit multiple entries at once | efficiently manage large batches of candidates |
* |
be able to see a quick summary of the most common tags in the database | understand the talent pool better | |
* |
recruiter | be able to compare candidates’ living addresses with potential work addresses | understand how best to hire and deploy them across our many offices |
* |
new recruiter | auto fill-in suggestions with tooltips explaining what each field means | correctly enter candidate information without making mistakes |
{More to be added}
Use cases
(For all use cases below, the System is the HireLens and the Actor is the user, unless specified otherwise)
Use case: UC01 - Add Contact
MSS
- User enters necessary information, such as name, phone number, address, email and any optional tags.
- HireLens adds the candidate to the list of saved candidates and displays the information of the new candidate added.
- HireLens displays the updated list of the full candidate list with the new candidate added.
Use case ends.
Extensions
1a. HireLens detects missing or invalid data. 1a1. HireLens informs the user of the error made and requests corrected information. 1a2. User enters corrected data. Steps 1a1-1a2 are repeated until the data entered are correct.
Use case resumes from step 2.
Use case: UC02 - Edit Contact
MSS
- User provides the requested data above and the modified data.
- HireLens displays the current view of the candidate book, with the specific candidate’s details updated.
Use case ends.
Extensions
1a. User provides an invalid index.
1a1. HireLens informs the user of the error made and requests corrected information.
1a2. User enters corrected data.
Steps 1a1-1a2 are repeated until the data entered are correct.
Use case resumes from step 2.
Use case: UC03 - Filter by Tag/Tag Combination
MSS
- User provides the tags/tag combination to filter the candidates by.
- HireLens filters the candidate list and shows a message informing the user the list has been filtered successfully.
- HireLens displays the current view of the candidate book with the filter applied.
Use case ends.
Extensions
1a. Filter returns empty list (no candidates match the tags given).
1a1. HireLens informs the user that the filter resulted in an empty list.
1a2. HireLens shows the current view of the candidate list.
Use case ends.
1b. The specified tag/tag combination does not exist.
1b1. HireLens informs the user that the tag/tag combination does not exist.
1b2. HireLens shows the current view of the candidate list.
Use case ends.
Use case: UC04 - Request for help
MSS
- User requests for the list of available commands.
- HireLens displays the list of commands available.
Use case ends.
Use case: UC05 - Undo previous action
MSS
- User requests to undo the previous action they performed.
- HireLens restores the state of the contact list before the last action was performed and displays the view of the candidate book one command ago.
Use case ends.
Extensions
1a. There was no command performed before.
1a1. HireLens informs the user no command has been performed.
1a2. HireLens retains the current view of the candidate list.
Use case ends.
Use case: UC06 - View all candidates
MSS
- User requests to view the full list of candidates.
- HireLens displays the full list of candidates.
- User requests to sort the list of candidates (UC07).
Use case ends.
Use case: UC07 - Sort candidate list
MSS
- User requests to sort the list of candidates by a certain attribute (Name etc.)
- HireLens displays the current view of the candidate list sorted by the attribute specified.
Use case ends.
Use case: UC08 - Delete Tag Combination
MSS
- User requests to delete a tag combination.
- HireLens displays the tag combination along with its associated tags and informs the user it has been deleted.
Use case ends.
Extensions
1a. The tag combination does not exist.
1a1. HireLens informs the user the tag combination does not exist, and displays the list of existing tag combinations.
Use case ends.
Use case: UC09 - Add Tag Combination
MSS
- User requests to save a combination of tags under a tag combination.
- HireLens saves the tag combination and displays the tags linked to the tag combination.
Use case ends.
Use case: UC10 - View Tag Combinations
MSS
- User requests to view all tag combinations.
- HireLens displays all tag combinations.
Use case ends.
Extensions
1a. There are no tag combinations.
1a1. HireLens prompts the user no tag combinations are present and how to create one, no tag combinations are displayed.
Use case ends.
Use case: UC11 - Add Remark
MSS
- User requests to add a remark to a specific candidate.
- HireLens overwrites the remark to the candidate.
- HireLens displays the current view of the candidate book, with the specific candidate updated.
Use case ends.
Use case: UC12 - Add multiple candidates by csv
MSS
- User requests to add candidate using a csv file.
- HireLens checks whether the provided file is in the
.csvformat. - HireLens adds all contacts specified by the csv file.
- HireLens displays the full candidate book.
Use case ends.
Extensions
1a. The specified csv file does not exist.
1a1. HireLens informs the user the csv file does not exist.
1a2. HireLens displays the current view of the candidate book.
Use case ends.
1b. The specified file is not in .csv format (e.g. wrong file extension).
1b1. HireLens informs the user that only .csv files are accepted and prompts for a valid file.
1b2. HireLens displays the current view of the candidate book.
Use case ends.
1c. The specified csv file contains information in the wrong format.
1c1. HireLens informs the user the csv file contains information in the wrong format.
1c2. HireLens displays the current view of the candidate book.
Use case ends.
Use case: UC13 - Add possible working address
MSS
- User requests to add a possible working address for future candidates.
- User enters address to add as new working location possible.
- System checks that the entered address follows the required address format.
- System adds the entered address to the list of possible working addresses.
- System displays confirmation that the possible working address has been successfully added.
Use case ends.
Extensions
3a. User entered invalid address.
3a1. System informs the user that the entered addres does not follow the required address format.
3a2. System prompts the user to enter the address again.
3a3. User re-enters the address.
Use case resumes at step 2.
Use case: UC14 - Remove possible working address
MSS
- User requests to delete possible working addresses.
- System displays the list of possible working addresses.
- User selects a possible working address to delete.
- System requests confirmation for deletion.
- User confirms the deletion.
- System deletes the selected address from the list of possible working addresses.
- System displays confirmation that the possible working address has been successfully deleted.
Use case ends.
Extensions
1a. No office locations added yet.
1a1. System informs the user that there are no possible working addresses added to the system yet.
Use case ends.
4a. User cancels the deletion.
4a1. System cancels the deletion requests.
Use case ends.
Use case: UC15 - Assign candidate to nearest working address possible
MSS
- User requests to compare a candidate’s residential address with available office locations.
- System retrieves the candidate’s stored residential address.
- System retrieves the list of available office locations.
- System calculates the distance between the candidate’s residential address and each office location.
- System displays a comparison of office locations relative to candidate’s residential address sorted by nearest distance.
- User reviews the comparison result.
- User selects which office location is most suitable for candidate.
Use case ends.
Extensions
3a. No office locations added yet.
3a1. System informs the user that there are no possible working addresses added to the system yet.
Use case ends.
Non-Functional Requirements
- Efficiency
- System should be able to process commands such as add, edit, delete, and list within 0.2 second.
- System should be able to handle at least 1000 contacts without a noticeable lag.
- Capacity
- System should be able to store at least 1000 contacts.
- System should be able to read and enter at least 100 contacts from a csv file at a time.
- Quality
- System should be able to be used by a beginner who has never used the system before.
- System should have clear error messages that explain the source of the error and how to correct the error.
- Reliability
- Data should persist between usage sessions.
- Data should not be corruptible.
- Compatibility
- System should run on Windows, macOS, and Linux with Java 17 and above installed.
- System should be able to export data, and read in data back from the same format to support transfer of data between devices.
{More to be added}
Glossary
- Tag Combination: A set of tags defined by the user under a specific name (E.g The MLE tag combination could contain the tags Python, SQL and Machine Learning).
- View: A view refers to the graphical display of the candidate book. The current view refers to list of candidates that is currently visible in the graphical view. This distinction is important as some commands are performed on the current view of the address book, rather than the full candidate book.
Appendix: Instructions for manual testing
Given below are instructions to test the app manually.
Launch and shutdown
-
Initial launch
-
Download the jar file and copy into an empty folder
-
Double-click the jar file Expected: Shows the GUI with a set of sample contacts. The window size may not be optimum.
-
-
Saving window preferences
-
Resize the window to an optimum size. Move the window to a different location. Close the window.
-
Re-launch the app by double-clicking the jar file.
Expected: The most recent window size and location is retained.
-
-
{ more test cases … }
Deleting a person
-
Deleting a person while all persons are being shown
-
Prerequisites: List all persons using the
listcommand. Multiple persons in the list. -
Test case:
delete 1
Expected: First contact is deleted from the list. Details of the deleted contact shown in the status message. Timestamp in the status bar is updated. -
Test case:
delete 0
Expected: No person is deleted. Error details shown in the status message. Status bar remains the same. -
Other incorrect delete commands to try:
delete,delete x,...(where x is larger than the list size)
Expected: Similar to previous.
-
-
{ more test cases … }
Saving data
-
Dealing with missing/corrupted data files
- {explain how to simulate a missing/corrupted file, and the expected behavior}
-
{ more test cases … }